办公室(党委巡察办) 党委纪检监察科 党委组织部 党委宣传部 党委统战部 学生科(学生工作部、武装部) 教务科 财务科 人事科 审计科 保卫科 后勤科
护理系 康复技术系 医学技术系 基础医学部 公共基础部 马克思主义学院 继续教育部 科研(对外交流)部 信息中心(图书馆) 实作实训部 门诊部
学校团委 学校工会 学校妇联
2025/12/2 18:01:55 次浏览 分类:财务科
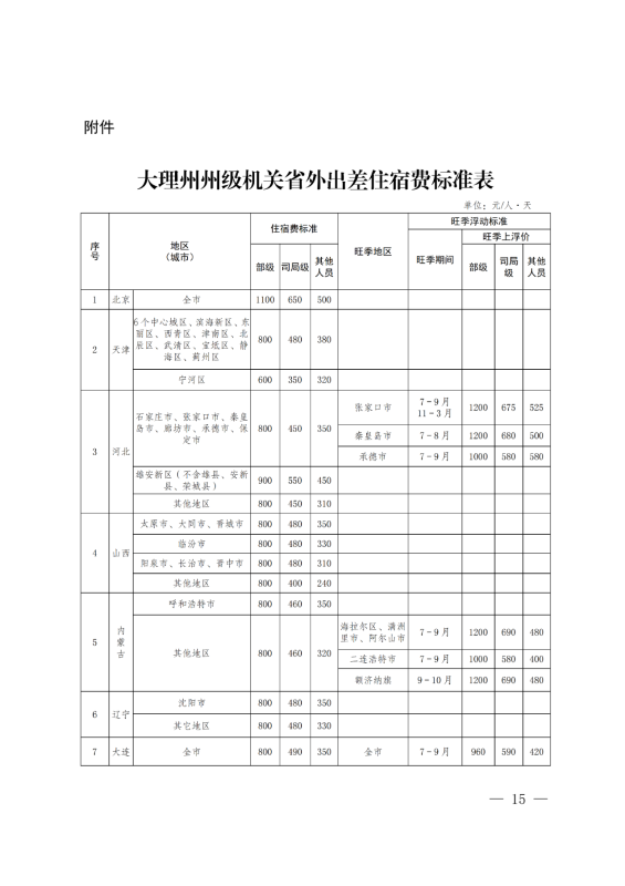
为加强学校对出差报销的管理,规范职工差旅报销行为,新葡萄奔驰AMG官网认真学习宣传贯彻《大理州州级党政机关差旅费管理办法》。
上一篇:新葡萄奔驰AMG官网审计科及财务科联合对学校门诊部进行财务工作专项检查
下一篇:新葡萄奔驰AMG官网认真学习宣传贯彻《云南省职业教育专项项目和资金管理办法(试行)》
滇公网安备 号